令和7年度 鹿児島市父親サッカー連盟総会のお知らせ
2026年03月10日 18時01分
Posted in 父親サッカー
令和8年3月7日にホテル タイセイアネックスにおいて、令和7年度鹿児島市父親サッカー連盟総会を開催いたしました。
参加者:(総会)鹿児島市サッカー協会と各チーム代表者の33名。(懇親会)31名
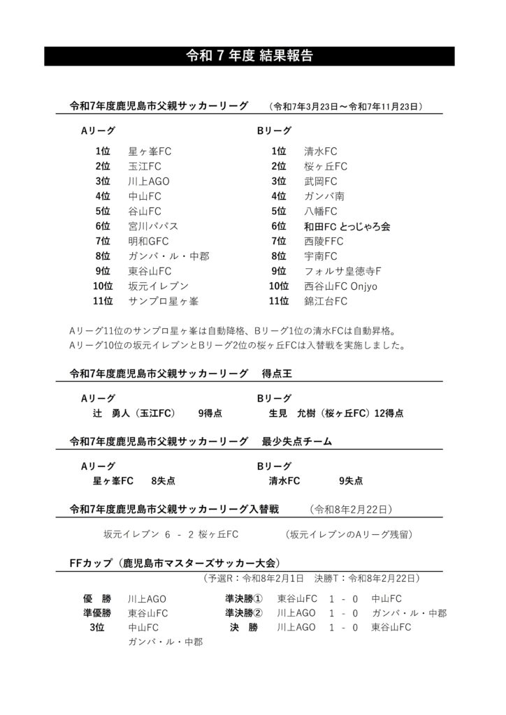
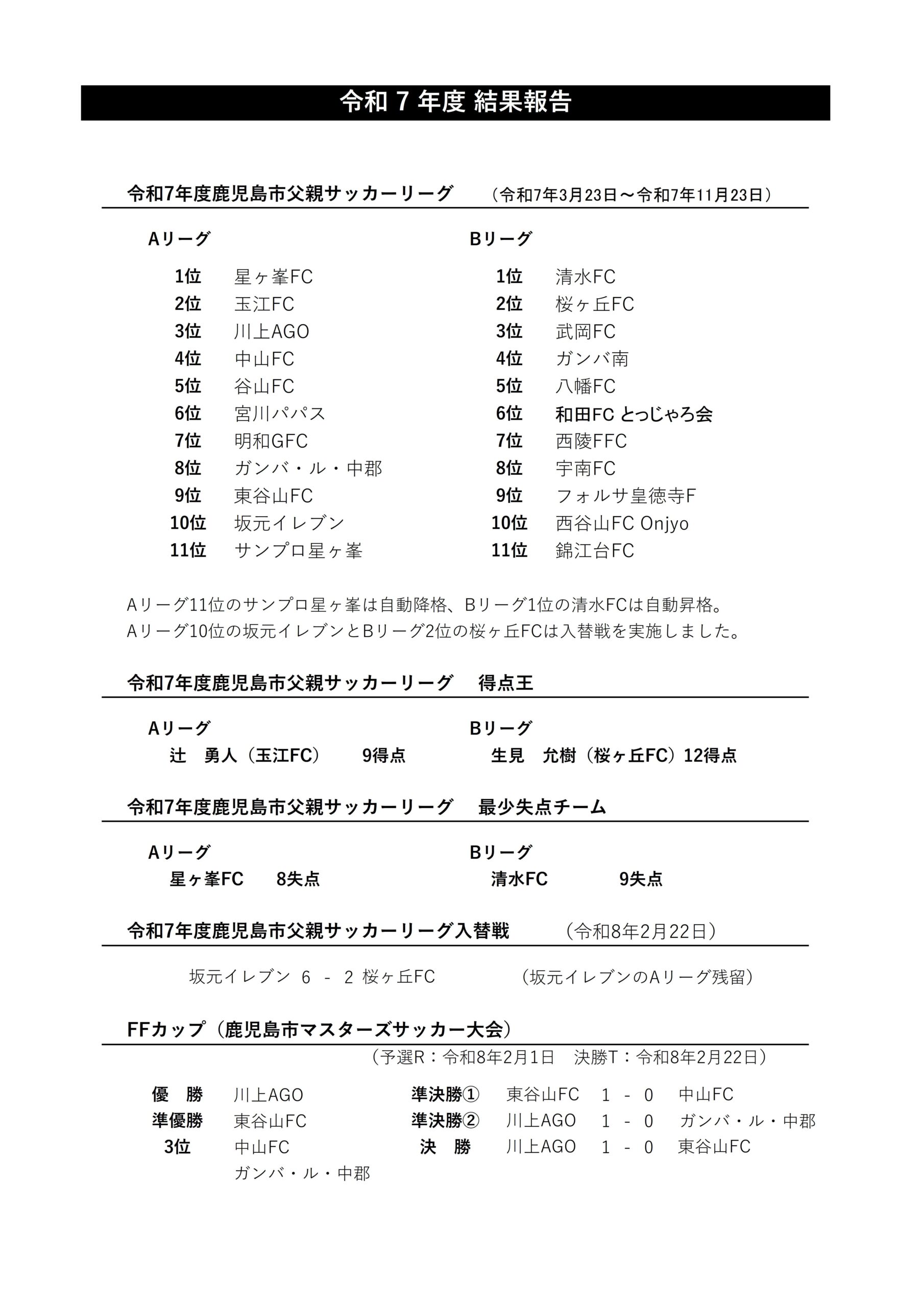
令和7年度の結果報告及び表彰、監査報告、次年度への協議・連絡の後、懇親会を行いました。



2026年03月10日 18時01分
令和8年3月7日にホテル タイセイアネックスにおいて、令和7年度鹿児島市父親サッカー連盟総会を開催いたしました。
参加者:(総会)鹿児島市サッカー協会と各チーム代表者の33名。(懇親会)31名
令和7年度の結果報告及び表彰、監査報告、次年度への協議・連絡の後、懇親会を行いました。


